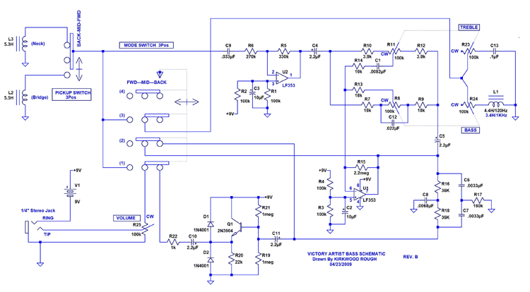
The circuitry of the Gibson Victory bass was the work of Gibson R&D team member Tim Shaw. Electrical components on the Gibson Victory Artist are accessible by removing the pickguard. See also the Victory Artist wiring photos.
There were two versions of the Gibson Victory Artist circuit. The first was used perhaps only in early-mid 1981. This is characterised by having the active/passive switch mounted on the scratchplate. The second is far more common and was labelled Revision B or Rev B on the circuit board itself. It has this switch soldered to the board, and three extra capacitors, affecting biasing within the circuit. The end result is a slight reduction in the high end bite when the treble is full on.
The Schematics are shown below. Click to enlarge (enlarged copy is in pdf format, for easy printing). Thanks to Kirkwood Rough for the creation of these schematics.

Gibson Victory bass switch layout, common to both Rev A and Rev B
Gibson Victory bass for sale
Vintage Gibson Victory Artist Bass Guitar 1982 Candy Apple Red with Case #2205
Robertsville, Missouri, 630**, UNITED STATES OF AMERICA
$1850
VINTAGE 1981 Sunburst Gibson Victory Artist Series 4 String Bass Guitar w / Case
Interlochen, Michigan, 496**, UNITED STATES OF AMERICA
$1620
Up for sale is a rare vintage 1981 Gibson Victory Artist Series bass guitar in a beautiful sunburst finish. This model was part of Gibson??s early ??80s ??Victory?? line, designed for versatility and modern tone
Year / Model: 1981 Gibson Victory Artist Series (4-string)
Finish: Classic Sunburst
Pickups: Professionally upgraded with custom EMG pickups (not original) ... more
1981 Gibson Victory Bass Red
New York, 100**, UNITED STATES OF AMERICA
$1595
A killer bass with a nice fat tone and superb playability
This baby is a RED BEAST!
Bass plays and sounds fantastic.
Some honest signs of age and wear throughout
Completely original
Comes with nice brown hardshell case
Guitar is exactly as pictured.
Buyer pays $125 shipping in the USA, $150 to Hawaii or Alaska, $400 International, $450 to Australia
Pay Pal Accepted
International Buyers ? Please Note: ... more
GIBSON VICTORY STANDARD BASS GUITAR - RARE
Saint Petersburg, Florida, 337**, UNITED STATES OF AMERICA
$1550
... more
1981 Gibson Victory Standard Bass Silver
Westland, Michigan, 481**, UNITED STATES OF AMERICA
$1800
Gibson Victory Artist Bass 81'
Blackfoot, Idaho, 832**, UNITED STATES OF AMERICA
$3800
1981 Gibson Victory bass guitar
Brighton, UNITED KINGDOM
£2200
... more
VINTAGE 1982 USA GIBSON VICTORY BASS GUITAR TUNER
Monza, 20***, ITALY
€50
Gibson used these on the Victory Standard and Victory Artist basses from 1981, and occasionally the Victory Custom later in 1982
Hard to find, very rare and no longer produced
Very good condition, see pictures
Price for one tuner, available 4 tuners
Private auction, non guarantee
European bidders please email me for postage costs
... more
1981 Gibson Victory Bass Guitar
Dumbarton, G82***, UNITED KINGDOM
£1231
A great example of a really rare vintage Gibson Bass. These are few an far between in the UK as you can see from the other listings on eBay and Reverb. I imported it from the US around 15 years ago. It has a great neck and plays really nicely
The Bass is in excellent playing condition, the original hardshell case is solid but the tolex has seen better days although, the lining is in great condition ... more
Gibson Victory Bass gebraucht
Leimen, 69***, GERMANY
€750












